体坛周报全媒体原创
7月20日,中国足协官方发布多张罚单,其中有两张是关于中超第17轮南通支云1比1战平十人山东泰山的比赛。对江苏赛区予以批评并罚款3万元;对南通支云主帅加布里予以禁赛1场、罚款1万元的处罚。

南通支云和山东泰山的比赛过程中,主队看台和客队看台的球员互扔水瓶,导致多人受伤。
足协官方描述道:南通支云主场在赛前及比赛过程中,观众在看台上张挂侮辱性标语,当比赛进行到第65分钟时,观众之间互相掷物攻击,但被有效制止。
南通支云主帅加布里被处罚是因为在赛后发布会上对他们1比1战平大连人的比赛判罚提出质疑:“在足球之外,我想说一点,很遗憾上一场是因为各种因素没拿到三分,有时候裁判给我们制造了很多困难,不过裁判也是一个人,如果不是他对足球的误解的话,上一周发生的情况,我们是不可接受的。像现在这样的科技,有var,还发生这样的情况,这是不可接受的。上一周的情况,对我们来说是不可接受的,不是唯一对我们这样,希望这样的事情不要发生在其他队身上。我们也需要大家的支持,我们是小球队,也需要大家支持和理解,有很多人在俱乐部工作,我们现在有高科技帮助裁判,要好好利用它,没有任何借口,希望未来不要发生,这也是为了整个联赛好。”
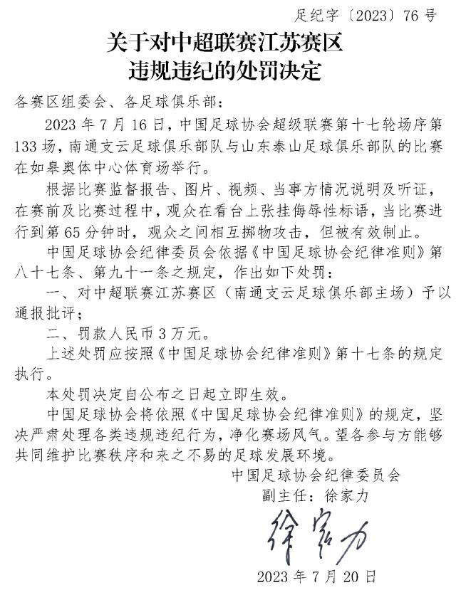
具体如下:

根据比赛监督报告、图片、视频、当事方情况说明及听证,在赛前及比赛过程中,观众在看台上张挂侮辱性标语,当比赛进行到第65分钟时,观众之间相互掷物攻击,但被有效制止。
中国足球协会纪律委员会依据《中国足球协会纪律准则》第八十七条、第九十一条之规定,作出如下处罚:
一、对中超联赛江苏赛区(南通支云足球俱乐部主场)予以通报批评;
二、罚款人民币3万元。
上述处罚应按照《中国足球协会纪律准则》第十七条的规定执行。
本处罚决定自公布之日起立即生效。

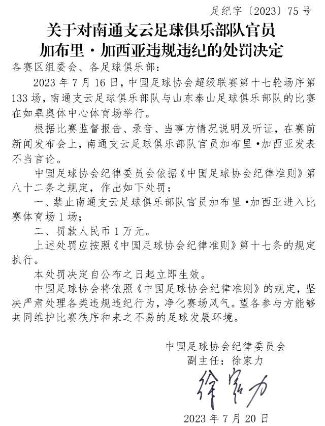
根据比赛监督报告、录音、当事方情况说明及听证,在赛前新闻发布会上,南通支云足球俱乐部队官员加布里·加西亚发表不当言论。
中国足球协会纪律委员会依据《中国足球协会纪律准则》第八十二条之规定,作出如下处罚:
一、禁止南通支云足球俱乐部队官员加布里·加西亚进入比赛体育场1场;
二、罚款人民币1万元。
上述处罚应按照《中国足球协会纪律准则》第十七条的规定执行。














